お問い合わせ | 交通アクセス | サイトマップ
加茂B&G海洋センター

メインメニュー

メインコンテンツへ移動
サブコンテンツへ移動
  • HOME
  • イベント情報
  • 施設紹介
  • 利用について
  • 加茂スポーツクラブ
  • 交通アクセス
  • お問い合せ
  • わくわく教室

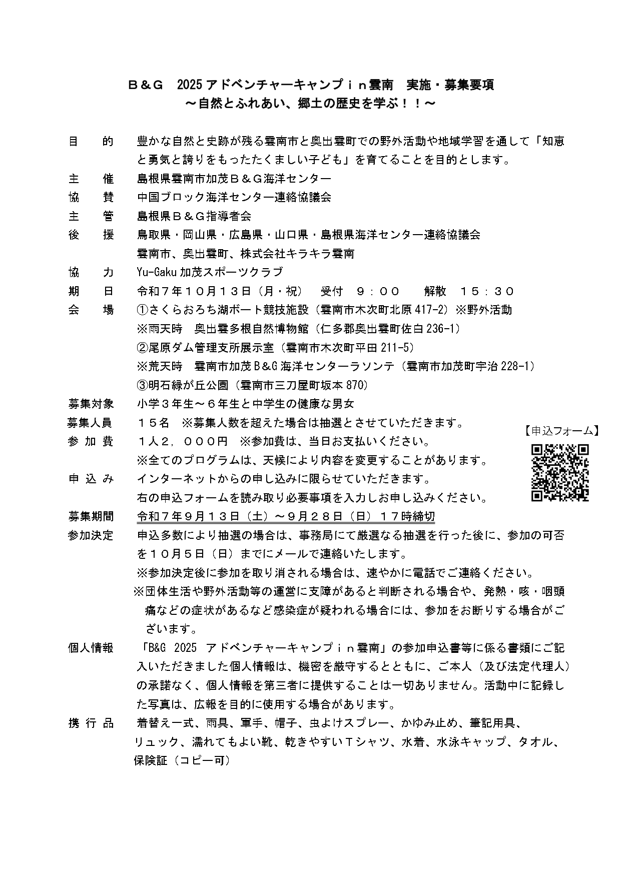
アドベンチャーキャンプ申込受付中

更新日:2025年9月24日

10/13(月・祝)に「アドベンチャーキャンプ~自然とふれあい、郷土を学ぶ~」を開催します。申し込みは、まだ受付中ですのでふるってお申し込みください!
申込みは、以下のURLからお願いします!
https://forms.gle/dAS5d1zRbPfKrgGA6

 

2025キャンプチラシ&要項(配布)_page-0001

2025キャンプチラシ&要項(配布)_page-0002

2025キャンプチラシ&要項(配布)_page-0003

 

 

カテゴリー: お知らせ, イベント情報  /個別表示 

アドベンチャーキャンプ申込受付中:関連情報

  • Yu-Gaku加茂スポーツクラブ会報 令和8年2月号&日程表について
  • 1/29(木) トレーニングルーム一時利用中止について(変更)
  • 2/9(月) トレーニングルーム一時利用中止について
  • 雲南市加茂B&G海洋センターラソンテ1/8(木)からの営業について
  • 本日1/6(火)の地震による臨時休館について
  • 2026年1月25日(日)プール利用時間変更のお知らせ
  • Yu-Gaku加茂スポーツクラブ スケート体験会開催のお知らせ
  • Yu-Gaku加茂スポーツクラブ会報 令和8年1月号&日程表について
  • 雲南市加茂B&G海洋センターラソンテ年末年始の休館日について
  • Yu-Gaku加茂スポーツクラブ会報12月号&日程表について
文字サイズ
  • 大
  • 中
  • 小

わくわく教室

わくわく教室

Yu-Gaku加茂スポーツクラブ

Yu-Gaku加茂スポーツクラブ

加茂B&G海洋センターFacebook

雲南市加茂B&G海洋センターFacebook

地域スポーツとトップスポーツの好循環推進プロジェクト

地域スポーツとトップスポーツの好循環推進プロジェクト
  • メール会員募集
  • 交通アクセス
  • サイトポリシー
  • リンク情報
  • (株)キラキラ雲南の概要
  • サイトマップ
HOME  加茂B&G海洋センター > お知らせ > アドベンチャーキャンプ申込受付中
このページのトップへ
  • メール会員募集
  • 交通アクセス
  • サイトポリシー
  • リンク情報
  • (株)キラキラ雲南の概要
  • サイトマップ
雲南市加茂B&G海洋センター
Copyright ©2010-2026 All Rights Reserved.

〒699-1105 島根県雲南市加茂町宇治228−1
TEL:0854-49-7100  FAX:0854-49-8440

本サイトは、(財)地域活性化センター所管「平成24年度公共スポーツ施設活性化助成事業」を活用して作成しています。